我院免疫学系柳忠辉教授团队于2024年6月1日在国际高影响力刊物《BIOSENSORS & BIOELECTRONICS》上发表了题为“Microfluidic device reveals new insights into impairment of neutrophil transmigration in patients with sepsis”的学术论文。该期刊是生物物理学领域的国际顶尖学术期刊之一,中科院分区为1区,影响因子为10.7。《BIOSENSORS & BIOELECTRONICS》杂志在生物物理学领域和分析化学和电化学领域所有期刊中分别排名第2和第3位,具有很高的学科影响力。齐妍副教授为第一作者、柳忠辉教授及崔雪玲教授共同通讯作者,37000cm威尼斯作为第一作者单位和唯一通讯作者单位。

研究表明,在动物模型和脓毒症患者中,中性粒细胞的迁移受损,细胞迁移缺陷与脓毒症死亡风险升高密切相关。因此,大量研究致力于探究中性粒细胞迁移机制。过去的研究主要关注中性粒细胞在平面迁移时涉及的细胞粘附、趋化和极化等过程的分子机制。然而,在实际生物体内环境中,中性粒细胞迁移常受到多种机械障碍的制约。

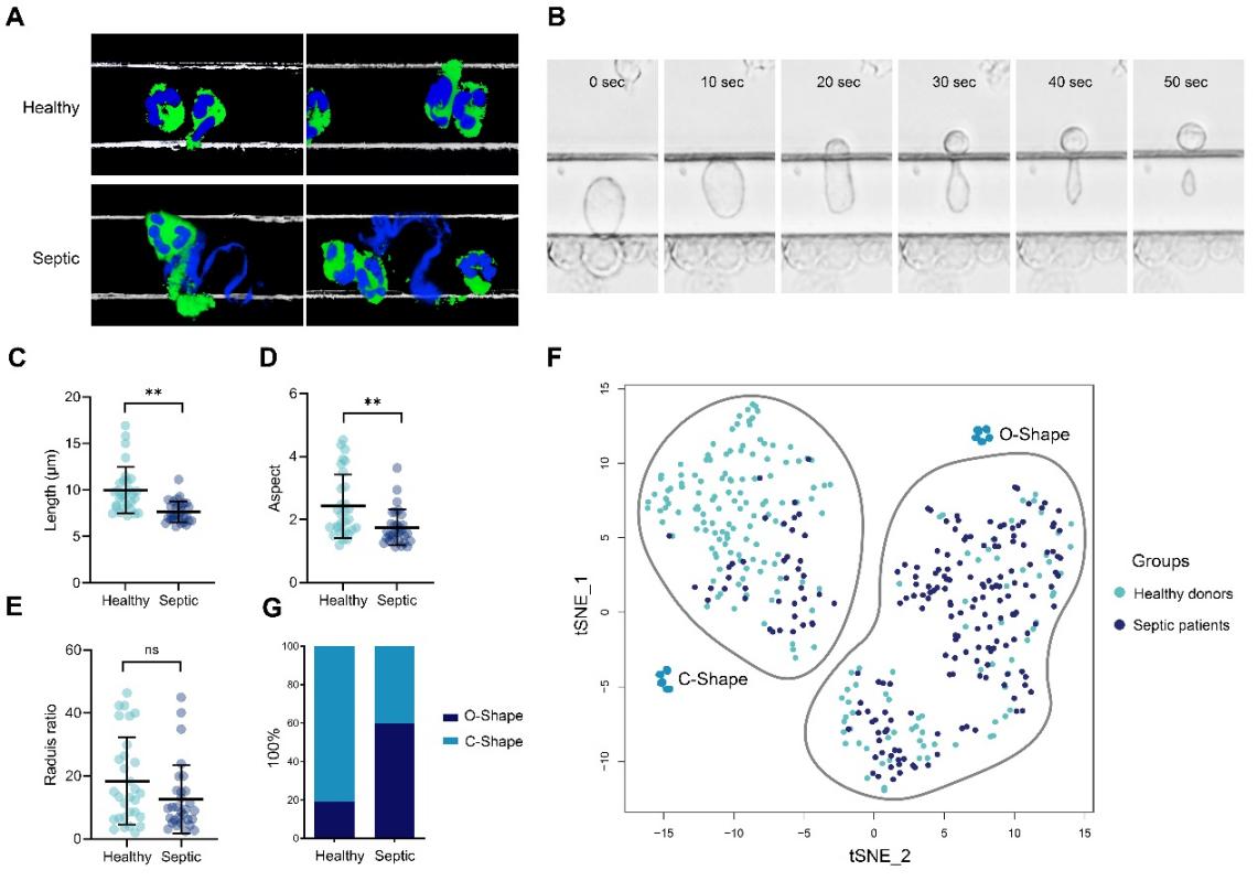
The nuclear deformability of neutrophil was impaired in sepsis.
研究利用具有微米级窄缝的微流控装置模拟体内生物障碍,能够实时观察并记录中性粒细胞穿越障碍时的迁移和核形变过程。此外,该研究还开发了一种新的形态分析方法,对大量单个中性粒细胞的核形变进行了定量分析。研究发现,健康人的中性粒细胞能够灵活调整其核形状以穿过狭窄的通道,而脓毒症患者的中性粒细胞核形变能力下降,难以通过5μm以下的狭窄间隙,且在压力下更容易破裂。这项研究为中性粒细胞迁移缺陷提供了新的视角,强调了核形变能力在细胞迁移缺陷中的关键作用,为临床诊断和治疗策略提供了新的视角和方法。
